近期,Lesbian
杨志峰院士团队马传鑫教授课题组在ACS Nano上发表题为“Multiomics Insights into Nanoscale Boron Nitride Mediated Antioxidant Defense and Metabolic Reprogramming in Cucumber in Response to Fusarium Infection”的研究论文。马传鑫教授为论文通讯作者,Lesbian
博士后许鑫鑫为论文第一作者。

成果简介
镰刀菌是危害全球农作物生产的重大病害之一,严重威胁全球作物产量和粮食安全,传统化学杀菌剂长期使用易导致抗药性和环境污染。纳米技术为绿色可持续农业病害防控提供了新思路。纳米氮化硼(nano-BN)具有良好的生物相容性和缓释特性,可作为新型纳米硼肥和抗病材料。本研究通过盆栽实验,探究了nano-BN对镰刀菌(Fusarium oxysporum)的防控效果及其生理、代谢与分子机制。
研究结果表明,根部施用50 mg/kg的nano-BN可使受镰刀菌侵染作物的地上部生物量提高64.9%,使光合参数恢复至接近健康水平。nano-BN通过破坏镰刀菌菌丝和孢子的超微结构,直接抑制病原菌生长,并使镰刀菌毒素(如白僵菌素和镰孢菌素)产量降低63%以上,从源头上减轻了对植物的毒害。代谢组学结果表明,nano-BN通过增强谷胱甘肽代谢途径,使谷胱甘肽和抗坏血酸含量显著增加166.67%和478.78%,有效缓解了病原菌引发的氧化损伤。
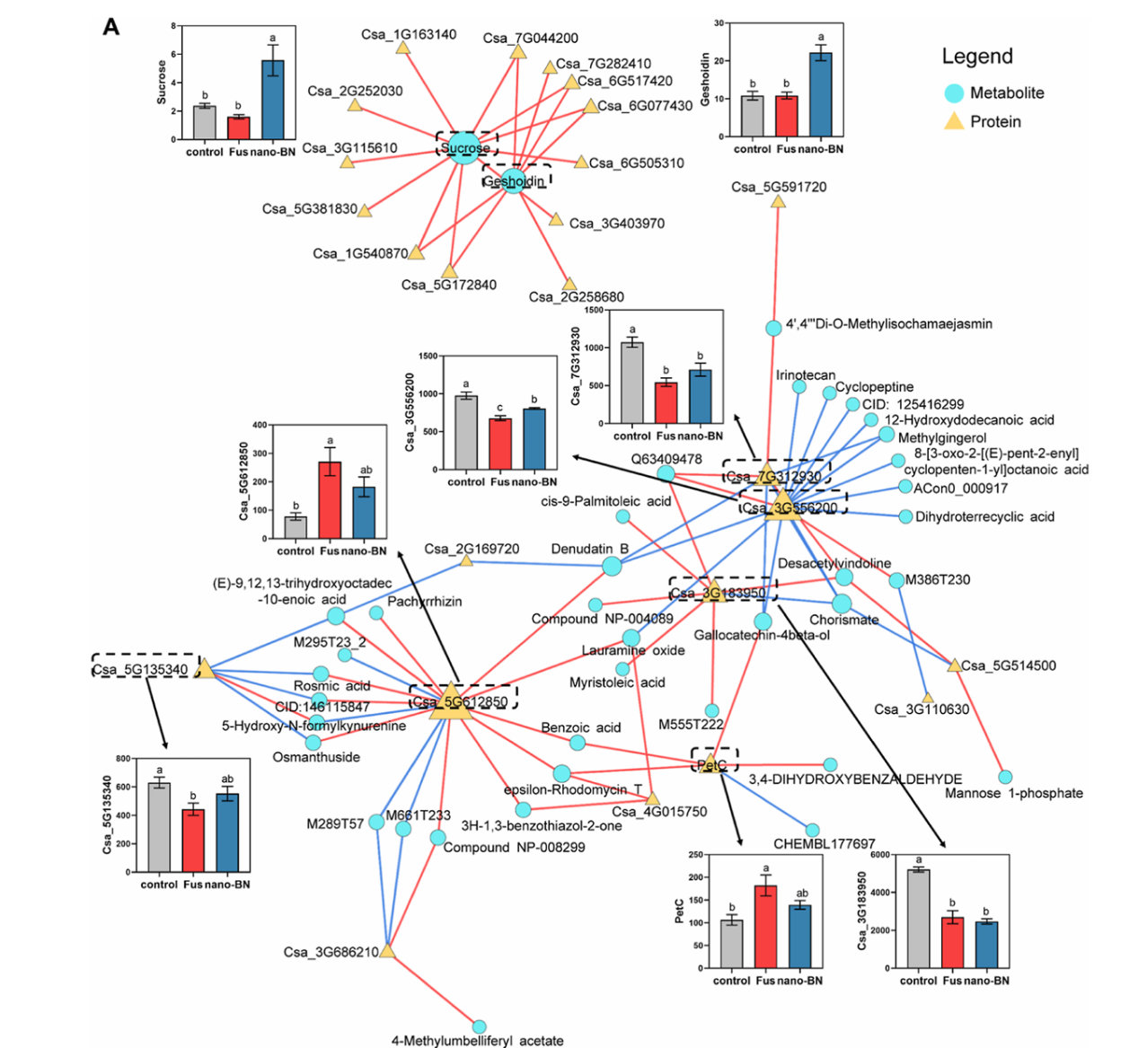
蛋白质组学与蛋白互作网络分析进一步揭示nano-BN逆转了由镰刀菌侵染导致的核糖体蛋白和内质网应激相关蛋白的表达抑制,有利于促进蛋白质合成与核糖体结构稳定。多组学联合分析识别出蔗糖和geshoidin两种关键代谢物作为代谢物-蛋白质网络的核心节点。nano-BN显著提高了蔗糖和geshoidin的含量,并通过它们正向调控了与抗病密切相关的核糖体蛋白及线粒体蛋白,增强了植物的系统抗性。
此外,nano-BN处理显著提高了根际土壤中溶解性有机质含量,包括腐殖质类和蛋白质类组分,提升了土壤肥力与生态健康。研究还发现,nano-BN通过调节苯丙烷代谢途径和碳水化合物代谢关键酶的表达,恢复能量供应和细胞壁合成能力,从而系统性增强作物对镰刀菌的抗性。
综上所述,这项研究表明nano-BN作为一种多功能材料,在直接抑制病原菌、系统增强植物抗性、以及协同改善土壤健康方面的巨大潜力。为开发高效、低环境风险的下一代绿色纳米农药与土壤改良剂提供了全新的思路和坚实的理论基础。

图1根部施加nano-BN缓解了镰刀菌造成的光合作用损伤

图2根部施加不同浓度的nano-BN对镰刀菌的直接抑制作用。(A)对镰刀菌菌丝的抑制;
(B)对镰刀菌孢子的抑制。

图3根部施加nano-BN介导谷胱甘肽途径缓解镰刀菌胁迫造成的氧化损伤

图4蛋白质组学揭示nano-BN缓解镰刀菌胁迫机制。(A)差异表达蛋白的蛋白质互作(PPI)网络。圆圈代表蛋白质,不同颜色代表PPI网络中主要KEGG通路中的蛋白质;(B)PPI网络中主要KEGG通路模块;(C)PPI网络中与植物胁迫相关的主要生物过程;(D)PPI网络中的核心簇。热图代表不同处理下的蛋白质含量,而不同颜色的线条表示各种核糖体蛋白在已知核糖体结构中的分布和定位。

图5基于蛋白质组学和代谢组学数据的多组学互作网络。蛋白质节点用三角形符号表示,代谢物节点用圆圈表示,红线表示节点之间的正相关,蓝线表示节点之间的负相关。
致谢:该研究得到国家自然科学基金基础科学中心项目(52388101)、国家自然科学基金(42177191)、广东省引进创新创业团队计划(2019ZT08L213)等项目的资助。