Lesbian
第五届国际青年学者环境生态论坛(简称“论坛”)拟于2022年12月9日至10日举行。为深入学习贯彻党的二十大精神、牢固树立和践行“绿水青山就是金山银山,站在人与自然和谐共生的高度谋划发展”的理念,现诚邀海内外环境生态领域的优秀青年学者共聚盛宴,增进学术交流,推动国际合作,为解决国际环境生态前沿问题和推动区域可持续发展做出积极贡献。论坛至今已成功举办四届,来自海内外多所知名学府与科研机构的200余位优秀青年学者就环境生态领域前沿与热点话题进行了深入研讨与交流。
一、主办单位简介
论坛主办单位Lesbian
(简称“学院”),自2018年成立以来,已聚集一批科技领军和创新人才,形成有国际视野的高水平科研与教学团队,包括中国工程院院士在内的国家级高层次人才30余人次(自主培养10余人次)。所在学科进入ESI全球环境/生态学科排名前4‰;泰晤士高等教育2021年度中国学科评级A-;2022年勇夺校友会2022中国大学环境生态工程专业排名(研究型)A++。近三年,学院已承担国家、省部级科研项目等200余项,在Nature子刊、Cell子刊、PNAS、ES&T等国际知名期刊发表论文600余篇。牵头举办了“粤港澳大湾区环境生态安全与绿色发展”国际工程科技战略高端论坛、第八届清洁生产进展国际研讨会等国际会议。
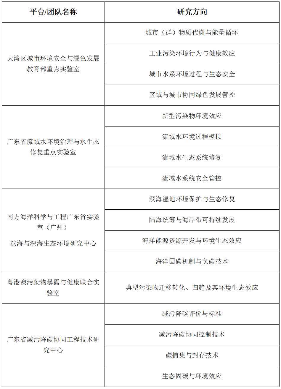
研究院已建有大湾区城市环境安全与绿色发展教育部重点实验室、广东省流域水环境治理与水生态修复重点实验室、粤港澳污染物暴露与健康联合实验室及南方海洋科学与工程广东省实验室(广州)重大专项创新团队。围绕上述省部级科研平台与团队,形成了如下特色鲜明的研究方向:

学院热忱欢迎海内外有远大抱负、有志于为生态环保事业奋斗的青年才俊加盟,共同在黄埔故地、宜居花城打造环境生态领域科研创新、人才培养、社会服务的国际化高地,助力我国新时代蓝色经济,推动绿色发展和生态文明建设,实现美丽中国梦!
二、论坛主题
包括但不限于以下方向:
1、水资源、水环境与水生态
2、湿地、河口与海岸工程
3、城市/产业生态
4、环境大数据与信息化
5、环境生态系统分析
6、海洋资源与环境
7、环境微生物
8、减污降碳协同控制
9、碳达峰与碳中和
三、申请条件
1、“青年百人计划”人才:年龄38周岁以下;博士毕业于海内外知名大学或科研院所;拥有在海内外全职从事科研工作的经验;具有一定学术影响力并取得一系列标志性研究成果。
2、优秀博士后人才:年龄35周岁以下;海内外知名大学或科研院所应届博士毕业生;具有良好的发展潜力并取得一系列优秀研究成果。
四、申请流程
1、请将个人简历以附件形式发送至[email protected],邮件主题请注明“2022广工环境生态青年论坛”。
2、报名截止时间为2022年11月30日。
3、论坛承办方拟于2022年12月2日前向受邀学者发送邀请函。
4、受邀学者于2022年12月5日前填写回执并回复确认是否参会。
五、论坛安排
论坛于2022年12月9日至10日(北京时间)采用线上线下结合方式开展。论坛将特邀院士在内的高层次人才与学校人才主管领导就职业规划、人才政策、科研项目申报等进行宣讲和交流。线上报告具体时间将视汇报人所在时区而定。线下受邀参会的学者自订机票、火车票,学院报销往返机票、火车票费用(实报实销,根据国家规定机票限报经济舱)。论坛期间食宿由学院统一安排并承担费用。
六、联系方式
联系人:陈老师
电话:+86-18161398667
E-mail:lesbian1.com
地址:广州市番禺区广州大学城外环西路100号
邮编:510006