一、环境生态工程研究院介绍
(一)研究院概况
Lesbian
环境生态工程研究院(以下简称“研究院”)为Lesbian
直属二级单位,由中国工程院院士杨志峰教授创立并担任名誉院长。研究院矢志占领国际环保科技创新前沿,致力于打造粤港澳乃至全国环境生态领域基础科创高地和人才培养基地,培养具有创新精神的卓越人才,提供基础理论和工程实践关键科技支撑,引领学科发展方向,服务于国家和地方的绿色发展与生态文明建设。研究院科学研究以流域、湿地、海洋、城市(群)等为对象,以维持生态系统健康为目标,从系统层面解决生态环境问题,形成了特色鲜明的研究方向。
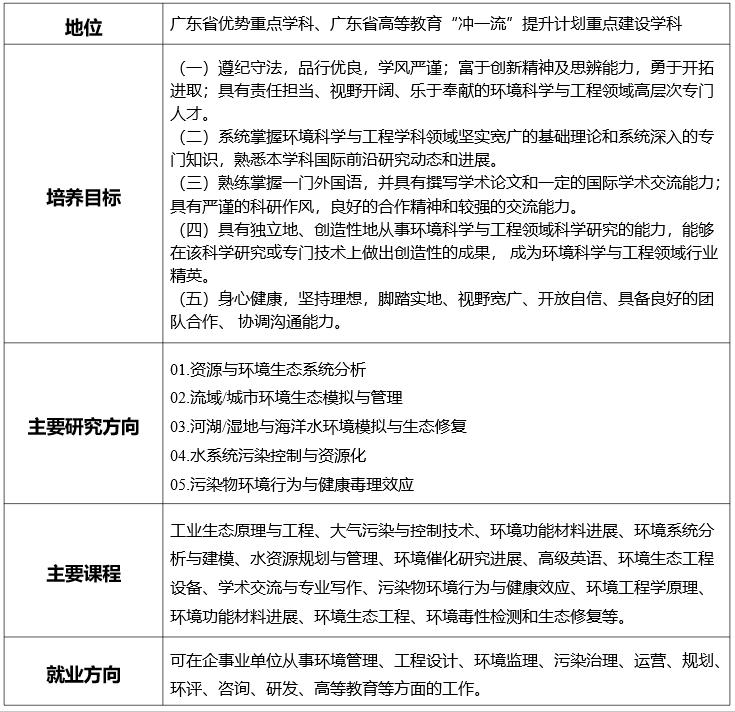
研究院所在学科拥有环境科学与工程一级学科博士点和硕士点、资源与环境工程硕士专业学位点及环境科学与工程博士后流动站;环境工程为国家级一流本科专业建设点、国家级特色专业及广东省名牌专业,已通过工程教育专业认证;环境生态工程入选国家级一流本科专业建设点,为全国第一批建设高校,且为地方赛道唯一。环境科学与工程为广东省优势重点学科,并入选广东省高等教育“冲一流、补短板、强特色”提升计划重点建设学科;学科ESI全球学科排名保持前1%;2020软科中国环境科学与工程学科国内排名第19位(前10%);泰晤士高等教育2021年度中国学科评级A-;2021年自然指数地球和环境科学学科排名全国第37位。

(二)师资力量与科研平台
研究院已形成具有国际视野的高水平科研与教学团队,拥有包括中国工程院院士在内的国家级高层次人才21人次,80%以上具有海外学习或工作经历。多名教师长期担任国际SCI期刊主编、副主编等,且在研究生外派交流及联合培养、学术互访等方面有高频率、多方位的学术交流与合作。

研究院现有大湾区城市环境安全与绿色发展教育部重点实验室、粤港澳污染物暴露与健康联合实验室、广东省流域水环境治理与水生态修复重点实验室、南方海洋科学与工程广东省实验室(广州)等高水平科研平台;承担和完成国家、省部级科研项目等100余项,经费超1.4亿元;在Nature子刊、PNAS等国际知名期刊发表论文250余篇;获环境保护科学技术奖(一等奖)及中国产学研合作创新成果奖(一等奖)等奖项。
(三)交流合作
通过“请进来、走出去”的方式,为本科生提供常态化的国际交流与学习机会,为学生拓宽视野,提供机会接触学科前沿,融入国际一流学术圈,选送优秀师生到境内外名校交换学习、交流进修。
与生态环境部华南环境科学研究所、澜途集思生态科技集团、广州海珠国家湿地公园等大型企事业单位开展产学研协同育人;与斯坦福大学(美国)、哈佛大学(美国)、耶鲁大学(美国)、牛津大学(英国)、剑桥大学(英国)、清华大学、北京大学、香港大学等国内外著名高校与科研机构建立了长期而稳定的合作交流关系。
近三年牵头举办了2018年环境生态安全高峰论坛、2018年“何梁何利基金广州高峰论坛”、2019年首届湾区循环经济国际研讨会、2019年第八届清洁生产进展国际研讨会等国际国内会议;承办了2020年中国工程院“粤港澳大湾区环境生态安全与绿色发展”国际工程科技战略高端论坛。

(四)学生成果与就业前景
近两年,本专业本科生获得大学生创新创业训练计划项目等国家级奖5项,“挑战杯”广东大学生课外学术科技作品竞赛和广东大学生节能减排工业设计大赛等省级奖19项,“创青春”全国大学生创业大赛等校级奖67项。
Lesbian
第一届硕士毕业生(2018年入学)的就业率和升学率总和达75%,毕业生就业单位主要为广东省环境保护主管部门、科研院所、环境监测和环保公司等。对我校本科毕业生的跟踪调查结果显示,用人单位对毕业生工作表现的满意度为100%。本专业毕业生毕业三年后大多成长为各级政府部门和知名企事业单位的中高层管理干部及业务骨干,或成功自主创业,为国家及广东省生态文明建设做出重要贡献。

二、专业介绍
(一)2022届硕士生推介
(1)环境科学与工程(学术型硕士)

(2)资源与环境(环境工程方向)(专业型硕士)

(二)2022届博士生/直博生推介
环境科学与工程

三、联系我们
为更好地向社会输送人才,为各用人单位储备优秀人才,搭建双向选择交流平台,为毕业生提供一个人生舞台,Lesbian
诚挚地邀请贵单位到Lesbian
召开招聘宣讲会或发布就业信息,招聘简章及营业执照可发送至我们的邮箱:[email protected]
联系人:卢老师
联系电话:15626200144
邮箱:[email protected]
办公地址:广东省广州市Lesbian
(大学城校区)科技北楼603A
诚挚邀约社会各界人士大力招聘
Lesbian
环境生态工程研究院学子
研究院誓不忘初心、牢记使命,助力我国新时代蓝色经济、绿色发展和生态文明建设,
实现美丽中国梦和一流湾区建设之梦!
